-
Anthony Hatwell (1931-2013), Still Life Painted Wood Construction, 2011 (detail) -
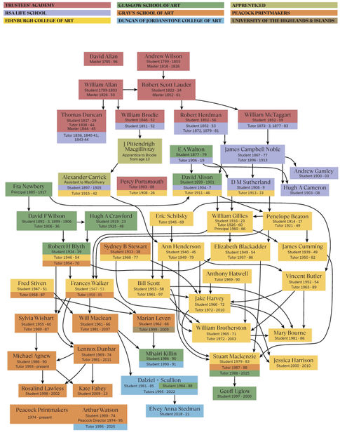
Art School Family Tree -
The Artists
-
David Allan (1744-96), Self Portrait, 1770, oil on canvas, purchased 1846 (2015.027) -
Andrew Wilson (1780-1848) Hadrian’s Villa, c. 1834, oil on canvas, 28.7cm x 44.7cm (sight)
-
David Octavius Hill RSA (1802-70) and Robert Adamson (1821-48), Sir William Allan PPRSA seated (detail), c. 1843-48, calotype, gifted by D O Hill RSA (1993.387)
-
James Good Tunny (1820-87), Robert Scott Lauder RSA, 1855, albumen print, RSA Archives, gifted by J G Tunny, 1856 (2002.092) -
David Octavius Hill RSA (1802-70) and Robert Adamson (1821-48), Thomas Duncan RSA standing, c. 1843-48, calotype, gifted by D O Hill RSA (1993.392)
-
James Good Tunny (1820-87), William Brodie RSA, 1855, albumen print, (gifted by J G Tunny, 1856) (2002.092) -
Unknown photographer, Robert Herdman RSA, c. 1880, sepia photograph, RSA Archives (2025.0129) -
-
Robert Herdman RSAMassacre of the Innocents (after Tintoretto), 1856Watercolour on paper38.5cm x 52.6cm (sight) -
Robert Herdman RSAHead of Masaccio (after Masaccio), 1856Watercolour and gouache on paper25.7cm x 17.7cm (sight) -
Robert Herdman RSAThe Meeting of Mary and Elizabeth (after Tintoretto), 1856Watercolour and body colour on paper22.7cm x 34.9 cm (sight)
-
-
John Moffat (1819-94), William McTaggart RSA wearing a cap, c. 1880, photograph, RSA Archives (2025.0128) -
James Campbell Noble RSA, c.1880s-90s, cartes de visite, RSA Archives (1994.211.15)
-
Unknown photographer, Fra Newbery with students at GSA, c. 1893, photograph, courtesy of Glasgow School of Art -
Jessie Brown Bertram (1881-1954), James Pittendrigh Macgillivray RSA in his studio, after 1914, photograph, RSA Archives (1993.093) -
Unknown photographer (Edinburgh Evening Dispatch), RSA Selection Committee for the Annual Exhibition, 1921, gelatin silver print, RSA Archives, gifted 2025 (2025.0103) - E A Walton RSA is fifth from left
-
Hugh A Cameron, Man Standing, 1908, charcoal and crayon on stretched paper, The RSA-Edinburgh University Life School Transfer, 2017 (2017.080) -
David Forrester Wilson RSA, The Young Shepherd, c.1928, oil on canvas, RSA Diploma Collection, deposited 1933 (2000.086) -
Unknown photographer, Percy Portsmouth RSA with Two of His Portrait Busts, c. 1934, RSA Archives, Halina Stanley Gift, 2025 -
David Alison RSA
1881-1955Born in Dysart, Fife, David Alison RSA was a formidable figure in Scottish art education whose career bridged the traditions of Glasgow and Edinburgh. His training began at the Glasgow School of Art (1899–1901) and continued at the Royal Scottish Academy Life School. Alison joined the staff of Edinburgh College of Art in 1913, becoming the Head of Drawing and Painting in 1916 - a post he held for nearly three decades until 1944. Known affectionately but fearfully as 'Bouff', he was a rigorous disciplinarian who championed strict academic draughtsmanship and tonal harmonies over the emerging trends of Modernism. As Head of Drawing and Painting, he provided the technical bedrock for students like Sir William Gillies RSA, Sir William MacTaggart PPRSA and John Maxwell RSA, who would go on to be important figures in the ‘Edinburgh School.’
-
Unknown photographer, Alexander Carrick RSA, c. 1940, photograph, RSA Archives; -
Unknown photographer (Edinburgh Evening News), RSA Annual Exhibition Selection Committee, 1962, photograph, RSA Archives (D M Sutherland RSA second left)
-
Unknown photographer, Penelope Beaton RSA, c. 1951, photograph, (courtesy of The Scottish Gallery) -
Eric Schilsky RSA, Tamar, 1962, bronze, RSA Diploma Collection, depositied 1974 (2000.045) -
Paul Shillabeer, William G Gillies RSA in his studio at ECA, c. 1950s, photograph (RSA William Gillies Bequest, 1973) -
Unknown photographer, RSA Annual Exhibition Selection Committee, 1957, photograph, RSA Archives
(Hugh A Crawford RSA third from right) -
J Campbell Harper Ltd, William Gillies retirement party, ECA 1966, Schools of Sculpture and Pottery (standing: Maxwell Allan, Bill Scott PPRSA, Sidney Birnie Stewart ARSA, David Cohen, Michael Snowden RSA, Jake Kempsell, Tom Bridge; seated: Sir William Gillies RSA, Kathleen Horsman, Eric Schilsky RSA, Ann Henderson RSA), 1966, photograph (RSA William Gillies Bequest, 1973)
-
Unknown photographer, Staff at ECA Revel, c. 1947-50, photograph (RSA William Gillies Bequest, 1973) (Robert Henderson Blyth RSA front centre) -
Unknown photographer, Ann Henderson RSA (figurehead) and students at ECA Revel, 1946, photograph (RSA William Gillies Bequest, 1973) -
Unknown photographer, James Cumming RSA with his painting 'Grey and Salt', c. 1950s, photograph (James Cumming Studio Gift, 2006) -
Unknown photographer, Fred Stiven ARSA at symposium From Callanish to the Edinburgh Festival, Richard Demarco Gallery, 1975, photograph (courtesy of the Demarco Digital Archive) -
Unknown photographer, Frances Walker RSA painting for an ECA revel, c. 1947-53, photograph (courtesy of the artist) -
Franki Raffles, Elizabeth Blackadder RSA in her studio, c.1980s-90s, photograph (RSA Blackadder Houston Bequest, 2021) -
Anthony Hatwell, Still Life Painted Wood Construction, c. 1967-74, wood and paint, Creative Scotland Gift, 2011 (2014.697) -
Unknown photographer, Vincent Butler RSA casting with George Mancini, photograph (courtesy of A & C Black Publishers) -
Trevor Yerbury, Portrait of Bill Scott PPRSA in his Roslin studio, 2002, photograph -
Unknown photographer, Lindsay Gordon and Sylvia Wishart RSA, Peacock Printmakers, Aberdeen, 1998, photograph (courtesy the Demarco Digital Archive). -
Unknown photographer, Will Maclean RSA in Skye with Honorary wreath for Sorley Maclean HRSA, c. 1996, photograph (images courtesy of the artist) -
-
Will Maclean RSASymbol Stone, 1975Pencil on paper27.8 x 35.8 cm (support) -
Will Maclean RSA and Kenneth White HRSAThe Island Road. Poem in 7 Parts by Kenneth White; 1. Inverness, 2013watercolour and acrylic on paper, and digitally printed text by Kenneth White HRSA, all on deckled edged paper [x 7 frames]15 x 16 cm (text support); 15.5 x 21.5 cm (bl image support); 15.5 x 15.5 cm (br image support) -
Will Maclean RSA and Kenneth White HRSAThe Island Road. Poem in 7 Parts by Kenneth White; 2. Down Loch Ness, 2013watercolour and acrylic on paper, and digitally printed text by Kenneth White HRSA [x 7 frames]15 x 16 cm (text support); 15.5 x 21.5 cm (bl image support); 15.5 x 15.5 cm (br image support) -
Will Maclean RSA and Kenneth White HRSAThe Island Road. Poem in 7 Parts by Kenneth White; 3. The Halt at Benavie, 2013watercolour and acrylic on paper, and digitally printed text by Kenneth White HRSA [x 7 frames]15 x 16 cm (text support); 15.5 x 21.5 cm (bl image support); 15.5 x 15.5 cm (br image support)
-
Will Maclean RSA and Kenneth White HRSAThe Island Road. Poem in 7 Parts by Kenneth White; 4. Loch Linnhe, 2013watercolour and acrylic on paper, and digitally printed text by Kenneth White HRSA [x 7 frames]15 x 16 cm (text support); 15.5 x 21.5 cm (bl image support); 15.5 x 15.5 cm (br image support) -
Will Maclean RSA and Kenneth White HRSAThe Island Road. Poem in 7 Parts by Kenneth White; 5. In a Bar at Tobermory, 2013watercolour and acrylic on paper, and digitally printed text by Kenneth White HRSA [x 7 frames]15 x 16 cm (text support); 15.5 x 21.5 cm (bl image support); 15.5 x 15.5 cm (br image support) -
Will Maclean RSA and Kenneth White HRSAThe Island Road. Poem in 7 Parts by Kenneth White; 6. At Duart Castle, 2013watercolour and acrylic on paper, and digitally printed text by Kenneth White HRSA [x 7 frames]15 x 16 cm (text support); 15.5 x 21.5 cm (bl image support); 15.5 x 15.5 cm (br image support) -
Will Maclean RSA and Kenneth White HRSAThe Island Road. Poem in 7 Parts by Kenneth White; 7. On Iona, 2013watercolour and acrylic on paper, and digitally printed text by Kenneth White HRSA [x 7 frames]15 x 16 cm (text support); 15.5 x 21.5 cm (bl image support); 15.5 x 15.5 cm (br image support)
-
-
Unknown photographer, William Brotherston RSA in his studio, c. 1970s, photograph (courtesy of the artist) -
Will Maclean RSA, Marian Leven RSA at Gray's School of Art Fashion Show, 1965, photograph (courtesy of the artist) -
Richard Demarco HRSA, Jake Harvey RSA in his first studio in the old smithy in Roxburgh Village, c. 1975, photograph (courtesy of Demarco Digital Archive) -
Aberdeenshire newspaper cutting, RSA Archives (gifted by Lennox Dunbar RSA, 2025) -
-
Philip Reeves RSAUntitled (January, Peacock Printmakers Calendar, 1976), 1976Aquatint (47/50)25.5 x 25.2 cm (screen size); 40.5 x 40.5 cm (support) -
Bel CowieUntitled (February, Peacock Printmakers Calendar, 1976), 1976Screenprint (47/50)25.5 x 25.4 cm (screen size); 40.5 x 40.5 cm (support) -
Alan CowieLion and Lamb With Applause (March, Peacock Printmakers Calendar, 1976), 1976Screenprint (18/50)25.3 x 24. 8cm (screen size); 40.5 x 40.5 cm (support) -
Arthur Watson PPRSAApril in Thurso (April, Peacock Printmakers Calendar, 1976), 1976Screenprint (15/50)25.5 x 25.5 cm (screen size); 40.5 x 40.5 cm (support)
-
William BaxterUntitled (May, Peacock Printmakers Calendar, 1976), 1976Screenprint (NN)25 x 25 cm (screen size); 40.5 x 40.5 cm (support) -
Lennox Dunbar RSATowards and beyond (June, Peacock Printmakers Calendar, 1976), 1976Lithograph (11/50)25.3 x 25.4 cm (image size); 40.5 x 40.5 cm (support) -
Ian McKenzie Smith RSAUntitled (July, Peacock Printmakers Calendar, 1976), 1976Screenprint on handmade paper (NN)25 x 25.5 cm (support size); 40.5 x 40.5 cm (secondary support) -
Robert BainAugust Tan (August, Peacock Printmakers Calendar, 1976), 1976Screenprint on paper (3/50)25 x 24.7 cm (screen size); 40.5 x 40.5 cm (support)
-
Frances Walker RSAUntitled (September, Peacock Printmakers Calendar, 1976), 1976Lithograph on paper (50/50)23.5 x 25 cm (screen size); 40.5 x 40.5 cm (support) -
Jacki Parry RSAOctober Puddle (October, Peacock Printmakers Calendar, 1976]), 1976Screenprint (NN)25 x 25 cm (screen size); 40.5 x 40.5 cm (support) -
Willie Rodger RSAFish Market November (November, Peacock Printmakers Calendar, 1976), 1976Screenprint from lino (15/50)25.3 x 25.5 cm (screen size); 40.5 x 40.5 cm (support) -
Gordon Bryce RSAUntitled (December, Peacock Printmakers Calendar, 1976), 1976lithograph (30/50)24.9 x 25.2 cm (screen size); 40.5 x 40.5 cm (support)
-
-
Unknown photographer, Lennox Dunbar RSA taking proof of synthetic moulds at Peacock, 1982, photograph, RSA Archives (gifted by Lennox Dunbar RSA, 2025) -
John Craven, Stuart Mackenzie RSA holding a fish, Invertrossachs House, c.1985, photograph -
Dalziel + Scullion RSA through the years, photographs (courtesy of the artists) -
-
Shannon Tofts, Mhairi Killin RSA, 2022, photograph (courtesy of the artist) -
Unknown photographer, Gray's School of Art tutors group photo 1996-1997, photograph, RSA Archives (gifted by Lennox Dunbar RSA, 2025) (Featuring Robbie Bushe RSA, Joe Fan RSA, Sandy Fraser RSA, Francis Convery RSA, Joyce W Cairns PPRSA, Sam Ainsley RSA, Lennox Dunbar RSA and Michael Agnew RSA front right)
-
Unknown photographer, Geoff Uglow painting on the roof of Glasgow School of Art, c. 2000, photograph (courtesy of the artist)
-
Unknown photographer, Rosalind Lawless in her studio at Gray's School of Art, c. 2000-1, photograph (images courtesy of the artist)
-
Jessica Harrison RSA, Self-portrait with Daisy at Edinburgh Sculpture Workshop, c.2012-13, photograph (courtesy of the artist) -
Harry Lawson, Kate Fahey in her studio, 2023, photograph (courtesy of the artist) -
Elvey Anna Stedman at RSA New Contemporaries, 2023, photograph
Origin Stories
Past viewing_room


















































